william威廉中文官网
工大主页
收藏本站
网址地图
首页
威廉概况
学院简介
学院领导
组织结构
学院动态
通知公告
学院新闻
学术交流
学科建设
学科设置
重点学科
科研团队
科学研究
科研成果
科研平台
科研项目
科研奖励
产学研合作
师资队伍
教师风采
学院教师
威廉希尔
规章制度
培养方案
虚拟仿真
课程思政
实验教学中心
文件下载
研究生教学
规章制度
培养方案
文件下载
学生工作
通知公告
学工队伍
招生就业
团学活动
学生风采
资料下载
党建工作
党建动态
理论园地
"食"代先锋
公示公告
群团工作
校友录
班级风采
校友风采
审核评估
首页
威廉概况
学院简介
学院领导
组织结构
学院动态
通知公告
学院新闻
学术交流
学科建设
学科设置
重点学科
科研团队
科学研究
科研成果
科研平台
科研项目
科研奖励
产学研合作
师资队伍
教师风采
学院教师
威廉希尔
规章制度
培养方案
虚拟仿真
课程思政
实验教学中心
文件下载
研究生教学
规章制度
培养方案
文件下载
学生工作
通知公告
学工队伍
招生就业
团学活动
学生活动
创新实践
学生风采
学生组织
在校生风采
资料下载
党建工作
党建动态
理论园地
"食"代先锋
公示公告
群团工作
校友录
班级风采
校友风采
研究生教学
研究生教学
规章制度
培养方案
文件下载
首页
>
研究生教学
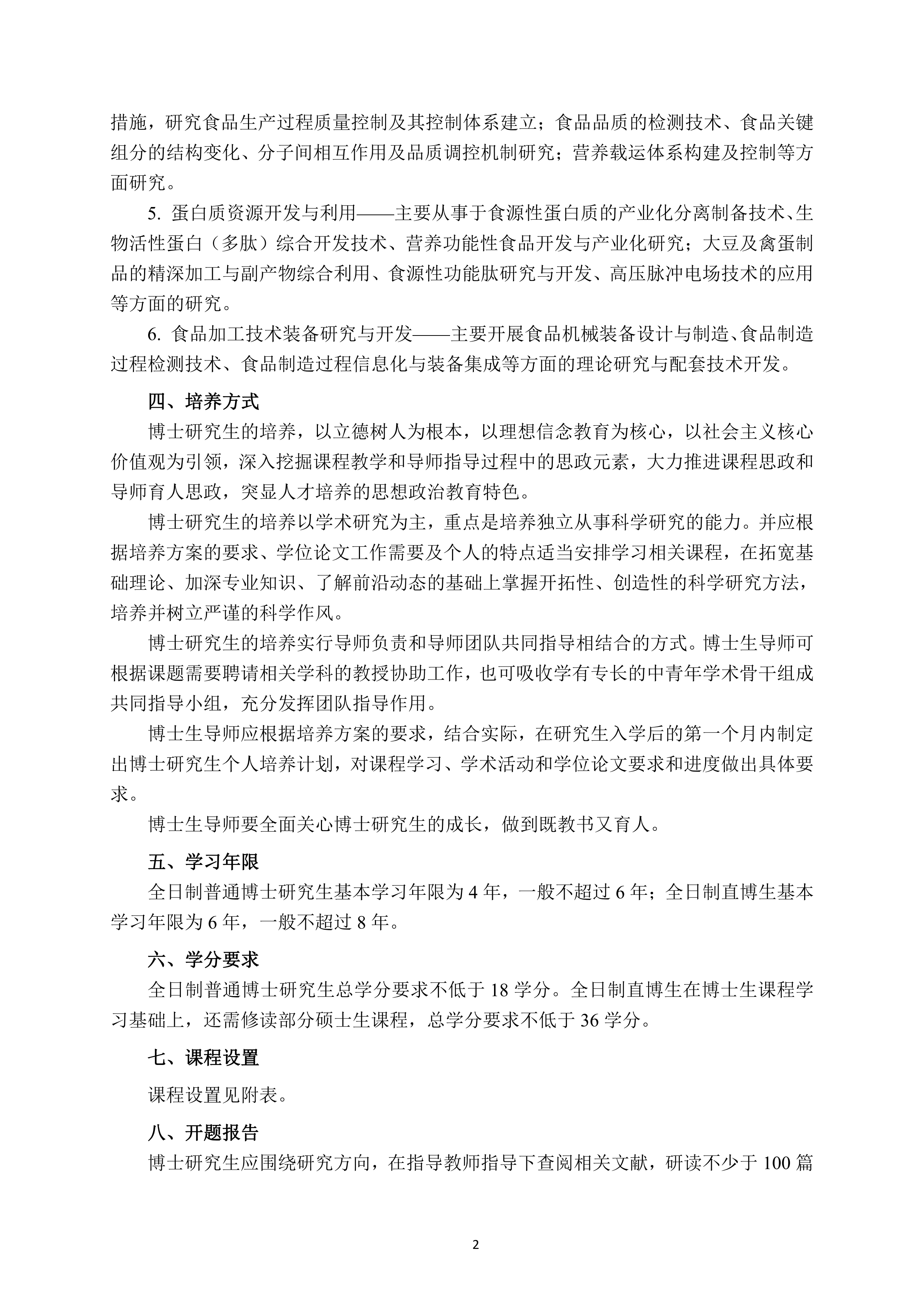
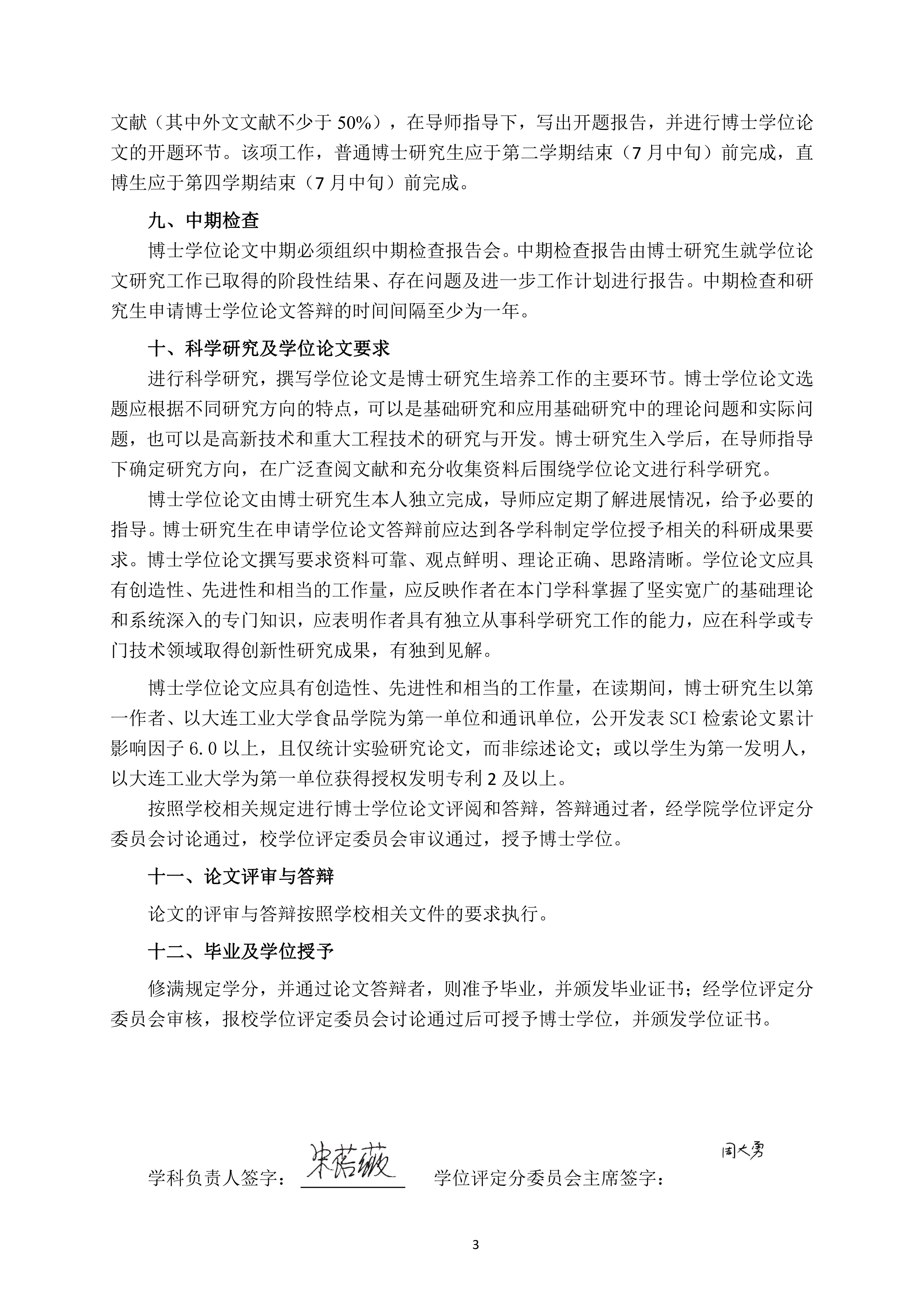
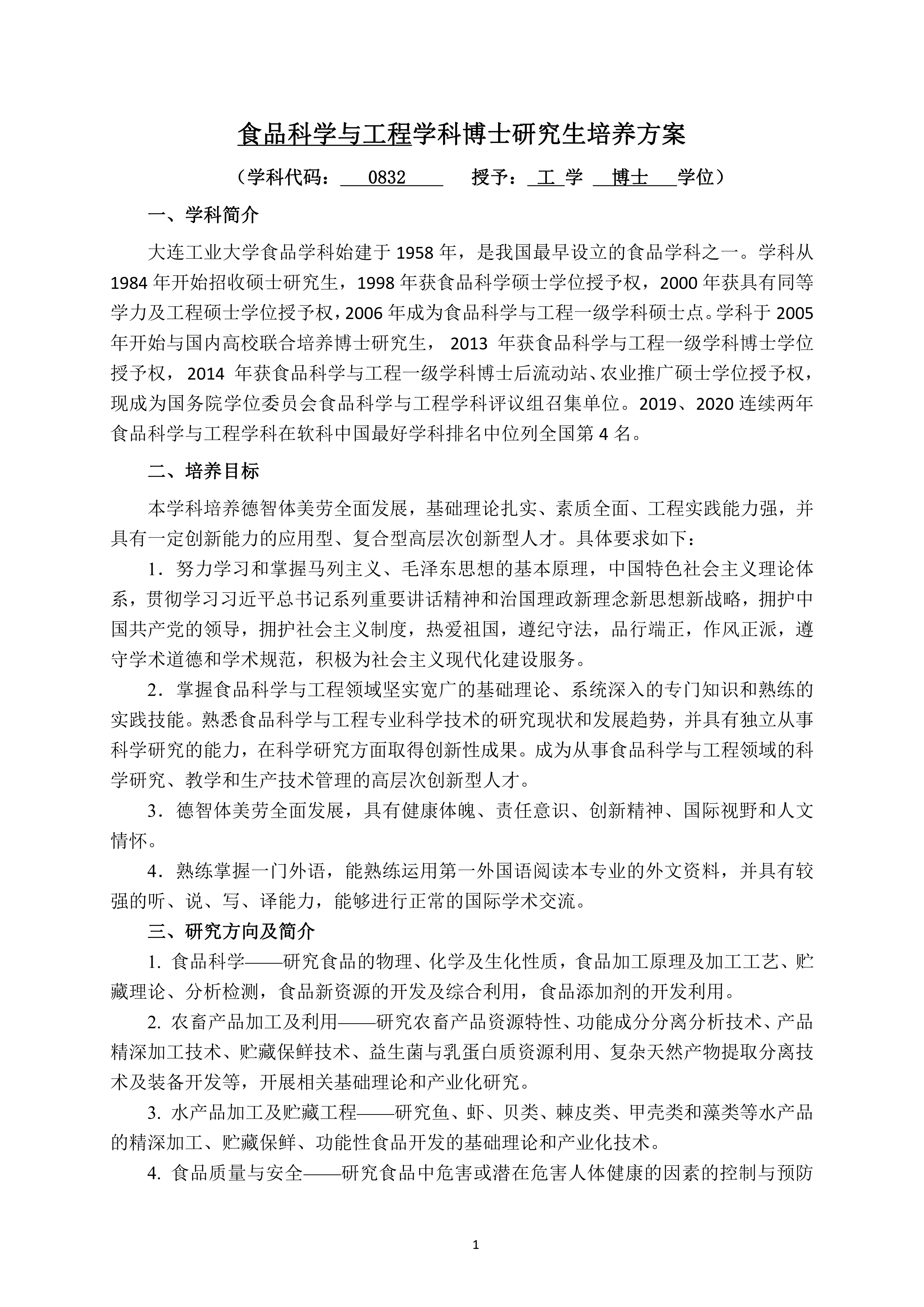
2021年食品科学与工程博士研究生培养方案
来源:本站
发布时间:2021-08-23